揭秘肠道微生物的神奇力量:让免疫力更强、肌肉恢复更快
哈佛医学院的研究人员对多功能的人体免疫系统有了惊人的发现:一种在肠道中产生的调节性T细胞在修复受伤的肌肉和受损的肝脏方面发挥着重要作用;而肠道微生物促进了调节性T细胞的产生,之后调节性T细胞在身体里四处巡逻,对受伤部位的求救信号做出反应,充当修复损伤的使者。这项研究最近发表在Immunity杂志上。

(论文首页截图)
调节性T细胞是控制局部炎症和调节各种器官的特异性免疫的特化细胞。在结肠中发现的调节性T细胞通过保护身体免受食物过敏原、自身免疫性疾病和结肠癌的侵害,在维持肠道健康方面发挥着至关重要的作用。研究人员知道,肠道微生物通过控制调节性T细胞的产生来调节肠道免疫力。然而,却很少有证据表明肠道调节性T细胞可以影响肠道以外的组织和过程。
在对不同器官的免疫细胞进行常规分类时,研究人员发现肠道调节性T细胞与肌肉细胞混合在一起。这些结肠调节性T细胞很少在小肠和大肠之外被发现,这让研究人员感到困惑:为什么肠道免疫细胞会出现在肌肉中?
为了回答这个问题,研究人员首先需要确定在肌肉组织中发现的调节性T细胞的真实身份。他们分析了细胞的分子特征,以确认它们是结肠样调节性T细胞。然后,研究团队用光标记了这些调节性T细胞,并在它们在小鼠体内移动时对其进行跟踪。他们发现标记的细胞离开肠道,迁移到身体的其它部位,并与肠道中的调节性T细胞共享相同的抗原表面受体。
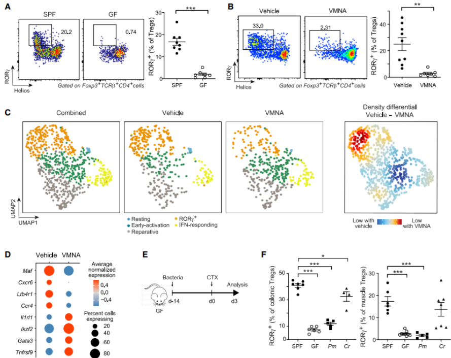
然后,研究人员调查了这些细胞是否在肌肉再生中发挥了作用。实验显示,经过基因改造而缺乏结肠调节性T细胞的小鼠肌肉恢复速度较慢,并且会形成肌肉疤痕。当研究人员给小鼠喂食抗生素以耗尽它们有益的肠道细菌后,这些小鼠更难从肌肉损伤中恢复过来。但是,当它们的肠道微生物群恢复时,它们的愈合能力也随之恢复。

(肌肉RORg+ Treg细胞的微生物群依赖性)
进一步的实验表明,结肠调节性T细胞通过抑制白介素17来帮助肌肉愈合。白介素17是一种促炎细胞因子,在肌肉损伤时参与诱导促炎反应,吸引免疫细胞和其它细胞来到损伤部位,清除损坏的细胞和组织,并开始修复和重建受损区域。 但是,过量的白介素17会使造成过度炎症反应,破坏正常组织结构和功能,阻碍肌肉的愈合。
研究人员还调查了其它器官(包括肝脏、肾脏和脾脏)中肠道调节性T细胞的存在,发现其水平低于受伤肌肉中的水平。然而,与肝脏健康的小鼠相比,脂肪肝小鼠的结肠调节性T细胞水平明显更高。患有脂肪肝和缺乏肠道调节性T细胞的小鼠结果更差,肝脏瘢痕形成更严重,证实了肠道调节性T细胞在减少脂肪肝疾病炎症和瘢痕形成方面的保护作用。
这项研究揭示了肠道微生物与免疫系统之间重要的相互作用。研究结果强调了维持健康肠道微生物群的重要性,并提出了关于肌肉骨骼损伤患者使用抗生素治疗时机的问题,因为抗生素会破坏肠道微生物群并阻碍愈合反应。

(肠道调节性T细胞促进组织再生)
这些发现还可以为使用有益微生物促进受伤骨骼肌或脂肪肝愈合的新疗法的设计提供信息。此外,肠道免疫细胞可能也在修复全身各种其它器官的损伤中发挥作用,这是研究人员计划在未来研究中探索的途径。
研究人员提醒说,这些发现是基于小鼠的实验,还需要在更大的动物和人类身上进行复制。
参考文献:
Hanna B S, Wang G, Galván-Peña S, et al. The gut microbiota promotes distal tissue regeneration via RORγ+ regulatory T cell emissaries[J]. Immunity, 2023.
来源 | 健康界
版权归原作者所有,若有违规、侵权请联系我们

- 1


