关于印发《郑州市按病种分值付费(DIP)监管办法(试行)》的通知(转)
关于印发《郑州市按病种分值付费(DIP)监管办法(试行)》的通知
发布日期:2023年3月1日
航空港经济综合实验区人社局,各医保分局,局机关各处室、局属各单位,各定点医疗机构:
现将《郑州市按病种分值付费(DIP)监管办法(试行)》印发给你们,请认真贯彻执行。
2023年2月15日
郑州市按病种分值付费(DIP)监管办法(试行)
根据国务院《医疗保障基金使用监督管理条例》、《郑州市基本医疗保险区域点数法总额预算和按病种分值付费结算办法(试行)》(郑医保办〔2021〕95号)要求,为进一步推动我市按病种分值付费(以下简称:DIP)工作的有效落实,切实提高基金监管效率,增强监管透明度,结合工作实际,制定本办法。
一、监管对象
郑州市所有纳入DIP付费的医保定点医疗机构。
二、监管目的
建立和完善 DIP 监管制度,加强对定点医疗机构的诊疗行为,以及 DIP 实施过程和结果的监督和管理。充分应用信息化智能监管手段,实现对定点医疗机构事前、事中、事后的全流程监管。督促医疗机构医保结算清单填写规范,防止组别套编等违规行为,发挥医保支付方式改革导向作用,提高医保基金的使用效率,保障参保人利益。
三、监管原则
(一)依法依规
严格执行医疗保障法律法规,加强对规范使用医保基金行为的监管,严厉打击欺诈骗保。
(二)客观公正
客观反映定点医疗机构合理使用医保基金情况,依法公正处理定点医疗机构存在的违规违法行为。
(三)履责保密
认真履行监管、稽核、审核职责,遵守各项保密规定。
(四)合理高效
提升监管能力,创新监管手段,提高监管效率,高质量做好监管工作。有效引导定点医疗机构加强行业自律,建立自我管理、自我约束的良性机制,合理高效使用医保基金。
四、监管内容
对纳入DIP付费定点医疗机构以下违规违法行为予以重点监管。
(一)费用监管
1.医保目录执行情况。将不属于医保支付范围内的项目或费用纳入医保支付范围 ;将属于医保支付范围内的项目或费用转为参保人自费;其他违反医保目录执行的行为。
2.收费规范情况。违反医疗服务项目价格标准和收费规范进行收费;收费项目与实际诊疗项目不一致;乱收费、多收费、超范围收费;其他违反收费规范的行为。
(二)病案与结算清单监管
1.合规性。病案与结算清单符合行业标准,相关标准依照《病历书写基本规范》《医疗机构病历管理规范》《住院病案首页数据填写质量规范》《医疗保障基金结算清单填写规范》等执行。
2.编码套高。通过调整主诊断、虚增诊断、虚增手术操作等方式使病案进入费用更高分组。
3.编码套低。因诊断漏填、主诊断选择错误、手术漏填、主手术选择错误等问题导致病案进入费用较低病种。
4.规范上传。病案首页、结算清单信息与原始病案资料不一致;未及时、完整、规范上传上报结算清单和病案数据。
(三)医疗行为监管
1.违反诊疗规范。无效、过度或降低标准提供检查、治疗、用药等医疗服务,违反临床诊疗规范,违反医疗机构手术分级管理制度。
2.增加住院频次。未按照临床出院标准规定,将一次连续住院治疗过程,分解为二次甚至多次住院治疗。
3.降低标准入院。违反诊疗规范的规定,将无入院指征可在门诊治疗的患者收治住院。
4.降低医疗质量。推诿重症患者,加重患者经济负担;为了控制成本提前让患者出院或者从耗材、药品和诊疗服务等方面过度控制,影响医疗质量和患者满意度。
5.住院成本向门诊或院外费用转移。要求患者通过门诊、药店购买等方式将原本可以医保报销的药品和耗材,转移到门诊、院外或自费项目上,降低医院治疗成本。
6.欺诈骗保行为。诱导、协助他人冒名或者虚假就医、购药,提供虚假证明材料,或者串通他人虚开费用单据;伪造、变造、隐匿、涂改、销毁医学文书、医学证明、会计凭证、电子信息等有关资料;虚构医药服务项目。
7.其他违规违法行为。
五、监管方式
对DIP进行事前、事中、事后全流程监管,依托信息化手段,调动线上与线下资源,推动费用审核与监管检查联动,提高监督管理效率。监管方式以对实行DIP的定点医疗机构客观资料进行分析、查阅、复核为主,适时开展现场检查,把日常监管和专项监管有机结合。
(一) 日常审核
依托河南省医疗保障信息平台监管系统设定的规则,对定点医疗机构上传的住院费用进行初审,对医疗机构的申诉进行复核确认。按照DIP经办规程,对分组结果进行审核确认。组织专家对列入DIP评议范围的特殊病例以及有争议的病例进行评审。对具有普遍性的可疑风险点进行专项审核。
(二)重点稽核
对投诉举报、日常稽核、大数据分析等发现的疑点问题进行现场稽核,重点稽核高套分值、分解住院、降低标准入院、费用转移、降低医疗质量、欺诈骗保等违规违法行为;对违规违法行为频发、医疗费用异常的医疗机构进行重点稽核,增加监督检查频次。
(三)专项监管
对定点医疗机构普遍存在、日常稽核难以认定、社会影响较大等违规违法行为,医疗保障行政部门组织有关部门、相关领域专家和第三方机构开展专项监管。
六、违规处理
(一)医疗保障部门按照本办法规定进行费用监管、病案与结算清单监管、医疗行为监管中,发现定点医疗机构存在违反《郑州市医疗保障定点医疗机构服务协议》(以下简称《协议》)行为的,依据《协议》规定进行处理。
(二)在监管稽核中发现定点医疗机构违规使用医疗保障基金的行为,对违规基金予以拒付或追回;违反《医疗保障基金使用监督管理条例》造成基金损失的,按照规定予以行政处罚;构成犯罪的,依法移送司法机关追究刑事责任。
(三)日常审核、重点稽核、专项监管中发现定点医疗机构存在违反医疗诊疗规范行为的,移交卫健部门处理;涉嫌违纪或职务违法的移送纪检监察部门处理;涉嫌犯罪的移送司法机关处理。
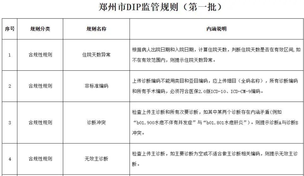
附件1:郑州市DIP监管规则(第一批)
附件2:郑州市DIP重点监控指标
附件1





附件2




来源 | 郑州市医疗保障局
-THE END-
来源 | 健康界
版权归原作者所有,若有违规、侵权请联系我们

- 1


