流感来袭!哈佛学者Nature论文揭秘大脑是如何感知流感并命令身体休息的
撰文丨nagashi 编辑丨王多鱼 排版丨水成文
近期,流感来势汹汹,全国多地的流感阳性率持续上升,其变化趋势线几乎拉成陡峭上升的直线。事实上,流感一直是全世界住院和死亡的重要原因,据世界卫生组织 (WHO) 报告,全球每年约有10亿人感染流感,其中重症病例约300-500万,死亡病例可达29-65万。 值得注意的是,包括流感、新冠在内的呼吸道感染通常表现出共同的行为和生理反应,包括发烧、嗜睡、食欲不振、头痛和情绪低迷。
这表明,人体中很可能存在一种因病毒感染的触发的共同通讯回路,使得大脑能迅速意识到体内的病毒感染并作出反应。然而,一直以来,这种特殊的疾病感应机制未被阐明。
2023年3月8日,哈佛大学医学院的研究人员在国际顶尖学术期刊 Nature 上发表了题为: An airway-to-brain sensory pathway mediates influenza-induced sickness 的研究论文。 该研究发现,哺乳动物呼吸道中的一组GABRA1神经元通过表达的前列腺素E2受体3(EP3),一旦感知到流感病毒感染产生的前列腺素E2 (PGE2) ,就会向大脑传递信号,引发常见的流感症状。
而当GABRA1神经元功能受损或抑制其EP3,都能够减轻流感早期的症状 (包括食欲降低、活动减少等) ,并提高其生存率。 这些结果表明, 人类和哺乳动物存在一些特殊的“疾病神经元”,可以感知病毒感染,并通知大脑产生相应的疾病症状。
人们总是害怕生病,但不幸的是,不少人在一年之中会因为病原体感染而生病好几次。虽然我们知道生病是什么感受——发烧、流鼻涕等等,但一直不清楚大脑是如何意识到体内有感染的。 此前,科学家们通常认为,信使分子会从感染部位产生并通过血液进入大脑,直接激活启动疾病行为程序的大脑区域,而前列腺素E2 (PGE2) 正是这种在感染组织中产生的信使分子。因此,阻断PGE2产生的药物——阿司匹林和布洛芬等一直被用于控制疾病症状。这也提出了一种可能性,即存在专门检测前列腺素的“疾病神经元”,但这种神经元细胞的身份一直未被揭晓。

流感病毒颗粒(蓝色)从破裂的细胞中释放 在这项最新研究中,研究团队首先观察到,小鼠感染流感也会导致一些与人类相同的疾病症状,并且当他们使用阿司匹林、布洛芬以及一种靶向前列腺素受体 (EP3) 的抑制剂治疗感染小鼠时,可以缓解这些症状。基于此,作者提出EP3可能存在于某种特殊的“疾病神经元”上,这些神经元会感应前列腺素并通知大脑呼吸道中存在病毒感染。
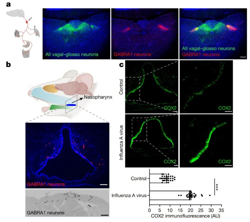
为了探索这一点,研究团队构建了基因工程小鼠,其某些类型的神经元中特异性敲除了EP3。研究团队发现,小鼠体内一小群GABRA1神经元在敲除编码EP3受体的基因之后,破坏了对流感感染的疾病反应。与此同时,选择性地杀死GABRA1神经元同样也会减少感染小鼠的疾病行为。

GABRA1神经元感应呼吸道中的流感感染 有意思的是,这种神经元位于小鼠的颈部,从扁桃体延伸到脑干,而扁桃体区域是外部空气和气道内空气交汇的界面。该区域富含免疫细胞,当它们遇到病原体时会大量产生前列腺素。 这些结果表明,GABRA1神经元在呼吸道感染中发挥着重要功能——用于检测病毒感染引起的前列腺素水平升高,并将被感染的信号发送到大脑,进而引起相关的疾病行为。
GABRA1神经元提供了呼吸道→大脑的通讯途径 神经系统和循环系统是各组织器官之间的重要通讯途径,但就速度而言,如果说神经传递是飞机速运,那么循环系统就像是慢吞吞的货船,两者不能同日而语。因此,神经系统能做到循环系统难以胜任的事情—— 迅速、及时地向大脑提供感染发生的确切位置的信息。 论文通讯作者 Stephen Liberles 教授表示,许多其他类型的神经元都有前列腺素和其他免疫相关信号受体,因此可能还存在其他的“疾病神经元”,可以感知除呼吸道之外的其他组织的感染,例如引发恶心、呕吐的肠道感染。
转录组分析显示“疾病神经元”介导流感的疾病反应 从这一点来看,疾病更像是大脑精心策划的一种行为状态!这也引发了一个疑问——为什么生物要进化出这种机制?不生病难道不是更好吗?
科学家们认为,疾病行为是具有进化优势,例如它可以减少患者走动,加速恢复并防止病原体在人群中传播。 当然,这项研究并没有说明全部情况,GABRA1神经元只在流感感染的第一阶段起作用,这一阶段影响上呼吸道,持续大约一周。Stephen Liberles 教授指出,当流感病毒感染下呼吸道之后,另一条神经通路会接管了驱动疾病行为的工作,而这时的疾病症状 (例如白肺) 明显更严重。如果能找到一种方法来阻断第二种途径,那对治疗呼吸道感染的重症患者无疑是巨大的医学突破。
来源 | 健康界
版权归原作者所有,若有违规、侵权请联系我们

- 1


