8+!利用铜死亡相关特征来预测皮肤黑色素瘤的预后和药物敏感性~
导语
免疫疗法是皮肤黑色素瘤 (CM) 患者的重要治疗方法,但缺乏有效的预测因子来指导临床免疫疗法。 铜死亡是一种新发现的与肿瘤发生相关的细胞死亡模式。
背景介绍
今天小编为大家带来的这篇文章,探索了铜死亡的模式与免疫治疗对CM的影响之间的关系。文章发表在《Journal of Translational Medicine》上,影响因子为:8.44,文章题目为:Leveraging a cuproptosis-based signature to predict the prognosis and drug sensitivity of cutaneous melanoma。

数据介绍
本研究从TCGA和GEO数据库中下载和处理CM数据集,从UCSC Xena数据库下载GTEx数据库中存储的正常人皮肤转录组数据,从TIGER数据库下载了11个免疫治疗数据。
技术路线
本研究技术路线如图所示。

结果解析
01、CM中铜死亡相关基因的遗传特征和转录变化
首先,本研究使用 TCGA-SKCM 数据集分析了 469 名 CM 患者的体细胞突变和 CNV 景观(图 1A),在 467 个 CM 样本中的 439 个 (94%) 中发现了体细胞突变或 CNV。接下来,本研究分析了来自 CM 患者的 10 个 CRG 的体细胞突变和 CNV 模式(图 1B),在 467 个 CM 样本中的 162 个(34.69%)的 CRG 中发现了体细胞突变或 CNV;这些主要是由染色体缺失变异引起的。

图 1
此外,本研究通过使用 GeneMANIA 网站进行的蛋白质-蛋白质相互作用 (PPI) 分析,发现 PDHB、DLAT、PDHA1、LIAS 和 DLD 是相互作用网络中的中枢基因(图 1C)。然后本研究比较了TCGA + GTEx、GSE15605和GSE46517数据集中10个CRGs在CM和正常样本中的表达水平(图 1D-F)。结果表明,与正常组织相比,DLD、PDHB 和 CDKN2A 基因在 CM 样品中高表达,MTF1、PDHA1、FDX1、GLS 和 LIAS 在 CM 患者中下调。
02、CM中铜死亡亚组的鉴定和两组间预后和TME的比较
基于无监督聚类,本研究成功地将 TCGA-SKCM 数据分为两组,KM 分析表明 A 组的总生存期 (OS) 和无复发生存期 (RFS) 明显优于 B 组(图 2A、B),A组免疫治疗和化疗的效果明显优于B组(图2C、D)。所有TCGA-SKCM样本的TIDE分析结果显示,A组TIDE评分明显低于B组,A组免疫治疗应答率明显高于B组(图2E、F)。此外,A 组的功能障碍和排除评分显著低于 B 组(图2 G、H)。免疫检查点分析结果显示,A组CD274、PDCD1、CTLA4表达明显高于B组(图2I),以上结果提示A组免疫治疗的敏感性和疗效明显优于B组。

图 2
为了进一步研究两组之间 TME 的差异,本研究评估了两组的免疫评分,并使用四种方法估计了免疫细胞浸润的丰度(MCP、CIBERSORT、TIMER 和 ssGSEA),结果发现 A 组中 CD8 阳性 T 细胞、自然杀伤 T 细胞和巨噬细胞的丰度显著高于 B 组(图 3 )。上述结果进一步证实A组的免疫治疗反应和免疫活性优于B组。

图 3
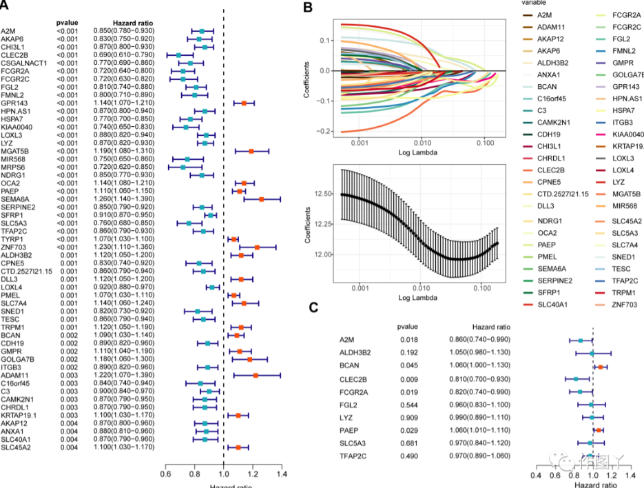
03、CM的CRSS构建
本研究对两组之间的2207个差异表达基因进行了单变量COX回归分析(图4A)。接下来本研究纳入了 53 个 P 值小于 0.005 的基因,以执行lasso分析(图 4B),结果确定了 10 个用于构建 CRSS 的分子。然后对这10个分子进行多因素COX回归分析(图 4C),根据多因素COX回归分析系数和各变量的表达方式构建CRSS。以铜死亡相关风险评分的中位数作为截止值,本研究将训练和验证队列中的 CM 患者分为高和低铜死亡相关风险评估组,结果发现两组之间 10 个 CRG 的表达存在显著差异。

图 4
04、CRSS准确预测免疫治疗结果 本 研究在8组CM患者中验证了CRSS预测免疫治疗效果的能力。在包含免疫疗法完整临床信息的 phs000452 队列中,具有高铜死亡相关评分的 CM 患者的 OS 明显优于具有低铜死亡相关评分的 CM 患者(图 5A)。当比较 CM 治疗期间不同状态 CM 患者的 CRRS 时,本研究发现 CRRS 从完全缓解(CR)到部分缓解(PR)到疾病稳定(SD)然后到疾病进展(PD)逐渐增加(图 5B)。此外,对免疫治疗有反应的 CM 患者的 CRRS 显著低于对免疫治疗无反应的患者(图5C)。PRJEB23709、GSE91061、GSE93157、GSE100797、GSE78220 、GSE106128 和 Nathanson_2017数据集验证了本研究的结论(图 5D-T)。

图 5
此外,当 CRSS 应用于其他肿瘤免疫治疗队列时,如肾细胞癌、胶质母细胞瘤和非小细胞肺癌 ,也能准确地预测了免疫疗法的效果(图 6A-H)。

图 6
高 CRRS 组的 TMB 显著低于低 CRRS 组(图 7)。TIDE分析结果显示,低CRRS组的TIDE评分显著低于高CRRS组,低CRRS组的免疫治疗应答率显著高于高CRRS组(图7)。

图 7
05、低CRRS组免疫活性较高
本研究比较了铜死亡相关风险评分高组和低组之间免疫检查点表达和免疫细胞浸润丰度的差异。如图7所示,高CRRS组中PDCD1、CD86、CD80、CD274、ICOS、ICOSLG、CTLA4、CD28 8个常见免疫检查点表达上调。MCP分析显示,低CRRS患者的NK细胞、单核细胞系、B细胞系、细胞毒性淋巴细胞和CD8 + T细胞的丰度明显高于高CRRS患者(图7)。此外,本研究还研究了两组之间用于构建CRSS的10个基因的表达。结果显示,低CRRS组中A2M、LYZ、TFAP2C、FGL2、FCGR2A、CLEC2B、SLC5A3上调,而低CRRS组中PAEP、BCAN、ALDH3B2下调(图7)。 06 基于临床特征和CRSS的预后列线图构建
为了更有效地使用 CRSS 预测 CM 患者的预后,更准确地对临床中 CM 患者的风险进行分层,本研究纳入了三个临床特征(年龄、性别和 AJCC 分期)以及使用 CRSS 来预测 CM 患者的预后。构建预后诺模图模型,单因素(图 8A)和多因素(图 8A)COX 回归分析显示 CRSS 是 CM 患者的独立危险因素。然后,本研究基于这四个变量构建诺模图模型,量化每个变量的得分,并构建总分计算公式和生存概率计算公式(图8B)。

图 8
根据多元COX回归分析中四个变量的系数,本研究计算出包括四个影响因素的总风险评分(即总分)。以总分的中位数为截断值,将所有CM患者分为总分高、低两组。KM 分析表明,总分较低的 CM 患者的 OS 明显优于总分较高的 CM 患者(图 8C)。ROC 分析显示,总分预测的 CM 患者 3 年、5 年和 7 年生存的 AUC 值分别为 0.785、0.827 和 0.838(图 8F-G)。校准曲线的结果表明预测值与 1 年、3 年和 5 年 OS 的观察值一致(图 8D)。最后,临床决策曲线分析(DCA)显示单独CRSS分期的临床获益率明显高于AJCC分期,结合四个变量构建的模型的临床获益率高于每个单一变量的模型(图 8E)。基于以上结果可以得出结论,本研究的预测模型具有稳健且准确地预测预后的能力。
小编总结
本研究首先尝试开发一种新的铜死亡相关评分系统,该系统可以对 CM 患者的风险进行分层并预测他们的预后,从而可能影响免疫治疗的选择。此外本研究还构建了一个预后列线图模型,以更有效地指导临床决策。
这项研究有一些局限性。首先,数据是回顾性的,需要前瞻性队列来验证模型。其次,模型中每个基因的表达都基于皮肤组织,基于尿液或血液样本开发生物标志物将更适合临床应用。最后,未来的研究应该包括体内和体外实验,以验证CM中每个分子的具体机制。
来源 | 健康界
版权归原作者所有,若有违规、侵权请联系我们

- 1


