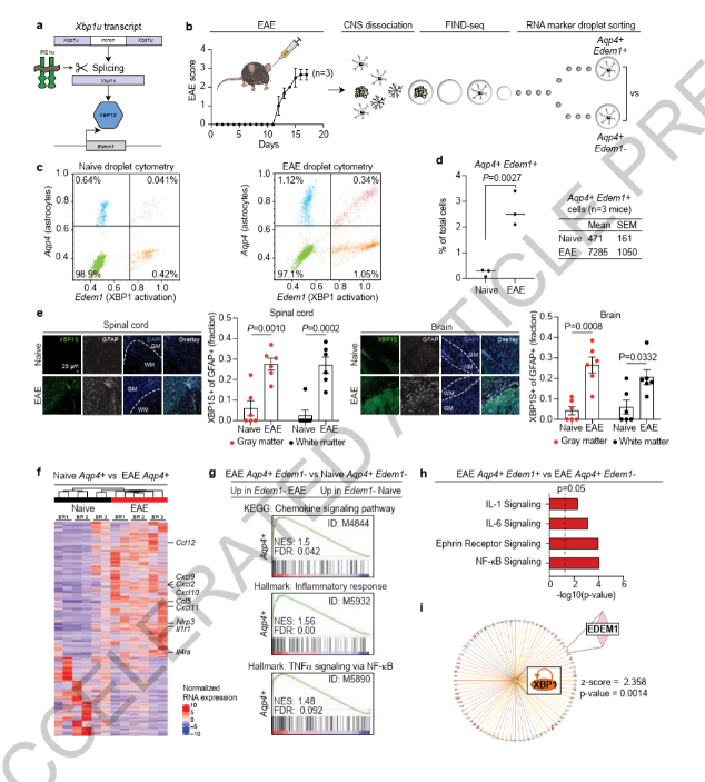
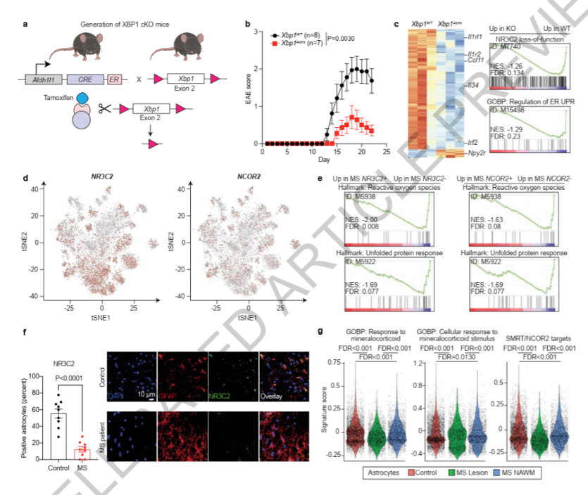
Nature—星形胶质细胞研究重磅突破:XBP1介导的星形胶质细胞激活参与多发性硬化等中枢自身免疫性疾病的进展
发布时间:2023-03-08阅读量:299




来源 | 健康界
版权归原作者所有,若有违规、侵权请联系我们
160
299
我有话说:
0 / 5000
所有评论(0条)
最新最热

- 1
页
关注我们

官方公众号

官方小程序
资讯动态
MORE+
1
173家医院升为三级!揭秘医院等级评审重点与痛点
2
苗建亭教授:老年性痴呆症的预防和治疗
3
李x教授,谁不想全民免费医疗?
4
《关于促进数字中医药发展的若干意见》政策解读
5
孩子注意力不集中的5个原因
6
全球超170个新药研发加速,突破性疗法助力乙肝治愈
7
准爸妈须知!出现这些情况不易备孕!兰州天伦生殖不孕症医院科普
8
儿童感统失调表现及科室就诊指南
9
秋意渐浓,警惕‘秋老虎’对心脏的潜在威胁
10
关于做好2024年中国医师节有关工作的通知
11
公立医院再次被要求「过紧日子」,仍需探索下一步怎么走?
12
糖尿病、脂肪肝比肝炎、肝硬化更易罹肝癌?
13
公立医院再次被要求「过紧日子」,仍需探索下一步怎么走?
14
【老年心理】高龄老人的嗅觉、味觉、温度觉、触觉
15
政策红利叠加需求激增,“康养+疗愈”模式成银发文旅新风口
