体外膜肺氧合(ECMO)设备注册审查指导原则
进口医疗器械若涉及上述情况,可以在说明书中删除相关内容,或在相关内容章节注明不申报的字样,或出具单独附页注明不申报、不适用的事项。

为进一步规范体外膜肺氧合(ECMO)设备的管理,国家药监局器审中心组织制定了《体外膜肺氧合(ECMO)设备注册审查指导原则》,于2022年发布,以下为全文内容:本指导原则旨在指导注册申请人规范体外膜肺氧合(extracorporeal membrane oxygenation,ECMO)设备研制过程和准备相关医疗器械注册申报资料,同时也为技术审评部门提供参考。
本指导原则是对体外膜肺氧合设备的一般要求,注册申请人应依据产品的具体特性确定其中内容是否适用。若不适用,需具体阐述理由及相应的科学依据,并依据产品的具体特性对注册申报资料的内容进行充实和细化。
本指导原则是供注册申请人和技术审评人员使用的指导性文件,但不包括审评审批所涉及的行政事项,亦不作为法规强制执行,应在遵循相关法规的前提下使用本指导原则。如果有能够满足相关法规要求的其他方法,也可以采用,但是需要提供详细的研究资料和验证资料。
本指导原则是在现行法规和标准体系以及当前认知水平下制定,随着法规和标准的不断完善,以及科学技术的不断发展,相关内容也将适时进行调整。
本指导原则是体外膜肺氧合医疗器械指导原则体系的重要组成部分,作为体外膜肺氧合设备的通用性指导原则,明确了体外膜肺氧合设备的重要概念和基本要求。其他涉及体外膜肺氧合设备的医疗器械产品指导原则可在本指导原则基础上进行有针对性的调整、修改和完善。
一、适用范围
本指导原则属于体外膜肺氧合医疗器械系列指导原则之一。根据产品功能和预期用途,体外膜肺氧合医疗器械可以分为体外膜肺氧合设备(简称ECMO设备)和体外膜肺氧合器具(简称ECMO器具)。
本指导原则适用于ECMO设备,产品适用范围相似的其他医疗器械,亦可参考本指导原则。
二、监管信息
注册申请人(以下简称申请人)需要描述申报产品的管理类别、分类编码、产品名称的确定依据。
(一)ECMO设备的分类编码和管理类别
参照《医疗器械分类目录》,ECMO设备属于子目录“10-输血、透析和体外循环器械”中的“一级产品类别05-心肺转流设备”,具体涉及三个二级产品类别:01-心肺转流用泵、02-心肺转流监测设备、04-体外心肺支持辅助系统。
1. 心肺转流泵(分类编码 10-05-01)
此类产品可以实现“人工心”的作用,临床配合其他体外循环设备和器具使用,在手术或抢救过程中暂时替代患者心脏功能进行体外循环或局部灌注,按照第三类医疗器械进行管理。
2. 心肺转流监测设备(分类编码 10-05-02)
此类产品可以用于连续监测动脉、静脉血气参数(氧饱和度值、氧分压值、二氧化碳分压值、pH值、温度值等),按照第三类医疗器械进行管理。此类产品也可以仅用于体外循环手术过程中测量血液的压力、温度等,按照第二类医疗器械进行管理。
3. 体外心肺支持辅助系统(分类编码 10-05-04)
此类产品一般为心肺转流泵、心肺转流监测装置、心肺转流控制装置的组合产品,临床预期与配套耗材联合使用,可以在体外循环手术、长时间心肺功能支持或急救过程中,暂时替代患者心/肺功能,按照第三类医疗器械进行管理。
(二)ECMO设备的核心部件及其技术类型心肺转流泵是体外循环设备的核心部件,
按照技术类型可以主要分为两类:滚压泵和离心泵。目前在中国已经批准上市的ECMO设备均采用了离心泵技术,
所以本指导原则中“ECMO设备”一般指向基于离心泵技术的医疗器械产品。若适用,技术类型不同、产品适用范围相似的其他医疗器械产品,可以适当的参考本指导原则。
为了便于申请人区分和理解相关概念,本指导原则对滚压泵和离心泵进行了必要说明,如下:
1. 滚压泵
此类产品一般由滚压式血泵、监测系统、底座、支架等组成,通常采用挤压泵管的方式驱动血液流动,长时间使用可能累积较大的血液损伤。
滚压泵常见于人工心肺机产品,主要用于心肺旁路
(Cardiopulmonary bypass, CPB)
手术期间提供体外循环支持,
其持续工作时间一般小于6小时,不属于通常意义所指的ECMO设备范畴。
2. 离心泵
此类产品一般由泵头连接器、泵驱动模块、紧急驱动装置、流量传感器等组成,需要配合离心泵泵头
使用。离心泵通过驱动泵头内的转子/叶轮转动,为血液循环提供动力。离心泵一般为模块化设计,可以独立使用,也可外接适配的控制和监测设备联合使用。
(三)ECMO设备的注册单元划分
若申报产品存在多个型号规格或配置,建议依据产品适用范围、技术原理、结构组成、性能指标等关键要素进行注册单元划分。
1. 技术原理
产品技术原理存在较大差异的情况,一般宜划分为不同的注册单元。
例如:采用高速泵(最高转速 ≥ 6000 r/min)的产品,与采用低速泵(最高转速< 6000 r/min)的产品,建议分别指定不同的产品型号,并各自独立申报注册。
2. 性能指标
产品主要性能指标存在较大差异,难以合理选择典型性产品型号,一般宜划分为不同的注册单元。
例如:流量控制、转速控制、温度控制、压力监测、报警限值等关键指标存在重大差异。
3. 结构组成
产品结构组成存在较大差异,可以考虑划分为不同的注册单元。
例如:血泵的类型不同。
4. 预期用途
产品预期用途不同,可以考虑划分为不同的注册单元。
例如:申报产品新增了的临床应用,与前代产品存在重大差异。
5. 其他
设计原理和生产过程相同,预期用途相同,性能指标相近,技术路线和结构组成基本相同的产品,可以划分为同一注册单元。典型情况包括:
5.1 为了满足临床需求的多样性,在申报产品基本组成不变的前提下,形成多个产品配置,一般可以划分为同一注册单元。
例如:配置A可以用于医院内和医院间转运,配置B则主要用于床旁连续运行,均按第三类医疗器械进行管理。
5.2 申报产品某些模块的工作原理和结构不同,但预期实现的功能相同或相似,一般可以划分为同一注册单元。
例如:流量监测、压力监测、气泡监测等模块存在差异,但是功能相似。
5.3 选配件等存在差异,但未对申报产品的安全性和有效性造成显著影响,一般可以划分为同一注册单元。
例如:申报产品将血气监测、血容量监测、血温监测等视为可以选配的产品部件。
三、综述资料
(一)概述
申请人需要描述申报产品的通用名称及其确定依据、管理类别信息、产品适用范围。若适用,申请人需要提供申报产品的背景信息概述。
(二)产品描述
1. 工作原理
ECMO设备配套离心泵泵头、体外循环管路、氧合器、空氧混合器、滤器、热交换水箱等医疗器械,可以为患者提供安全、有效的心肺支持辅助治疗。
申请人需要结合临床应用,描述产品工作原理和技术类型,可以从持续工作时长、血流驱动方式、血泵最高转速等重要方面进行分析说明,包括不限于血泵原理(例如:泵头内叶轮的支撑和驱动情况,叶轮如何将进入泵头内的血液排出等)、与心血管系统的连接情况、供电系统供电方式、控制单元控制原理等。
1.1 持续工作时长
1.1.1 短时程心肺转流
此类产品通常称为“人工心肺机”,一般心肺转流时间小于6小时,临床适用于心肺旁路手术期间为患者血液循环提供机械支持,属于体外循环的一种短时程应用形式。例如:心脏手术过程中,暂时停止心脏跳动,通过人工心肺机维持患者身体器官和组织的灌注。
目前,采用滚压泵作为核心部件的心肺转流设备一般属于人工心肺机产品,某些人工心肺机也采用了离心泵技术。
人工心肺机此类仅具有“短时程心肺转流”功能的产品,
不属于通常意义所指的ECMO设备范畴。
1.1.2 长时程心肺转流
ECMO设备具有长时程心肺转流的产品功能,一般心肺转流时间大于24小时,临床适用于为心肺功能障碍患者的血液循环提供机械支持,例如:急性呼吸窘迫综合征(acute respiratory distress syndrome, ARDS)、心肺器官移植等。
ECMO设备配套氧合器等相关耗材构成了ECMO系统,能够同时提供血液循环辅助和呼吸辅助等功能。ECMO系统通过将患者静脉血液引流至体外循环回路,进行氧合和二氧化碳清除,再回输患者体内,实现了部分或近似全部的血气交换、血液循环功能。
1.2 血流驱动方式
1.2.1 离心恒流式
血泵输出流量保持在预设的恒定值,血流波形呈现为平流模式。
1.2.2 离心搏动式
血泵输出的血流波形具有搏动特征,在一定程度上模拟了人体正常血流模式。
1.3 血泵最高转速
1.3.1 低速型
离心泵的最高转速 < 6000 r/min 。
1.3.2 高速型
离心泵的最高转速 ≥ 6000 r/min 。
2. 结构组成
2.1 产品整体描述
ECMO设备一般由系统控制模块、泵驱动模块、监测模块、紧急驱动装置、推车、附件等组成。申请人需要提供产品整体描述资料,建议参考本指导原则附录I和附录II的要求,列表描述产品配置信息。
申请人需要提供产品的设计依据、系统配置和组成、操作限制的详细说明,以及关键设计选项的基本原理,包括而不限于:血液成分破坏因素分析、热量管理方法、驱动装置的选择、电源管理方案、可靠性研究、与医务人员的交互要求等。
申请人宜提供产品布置图(工程图示和真实照片等),描述临床场景中ECMO设备的实际布置情况,图中需要标识产品结构组成的主要部件。
申请人宜提供产品系统框图,在图中对控制与监测模块(电路部分)、动/静脉血液循环通路(血路部分)进行标识和注释。
2.2 产品部件
申请人可以结合产品系统框图和产品配置表,逐项描述产品部件的关键信息,包括部件的型号规格、结构组成、工作原理、性能指标、安全措施、报警功能、部件之间的相互关系等。若某一部件存在不同规格,需要说明不同规格之间的相似性和差异性,提供必要的工程图示(拆解图、剖视图)、真实照片等。
2.2.1 系统控制模块
系统控制模块可以为离心泵等部件提供工作电源,并具有调节转速、流量等控制功能。
申请人需要说明转速、流量等关键指标的调节范围和误差要求。若相关指标提供了分档设置功能,应说明档位的划分依据和误差要求。
申请人宜分析和说明
产品长时间正常运行过程中,由于传感器和相关耗材等影响因素导致产生的流量偏差和漂移,以及故障状态下的流量最大偏差等。
2.2.2 泵驱动模块
泵驱动模块是离心泵的核心部件,通过泵头连接器可以安装适配的一次性使用离心泵泵头。申请人需要说明泵头与泵驱动模块的耦合驱动方式,例如:泵驱动模块利用磁耦合方式,驱动泵头内的转子/叶轮进行转动。
某些特殊情况下,离心泵可以脱离系统控制模块并保持独立运行。因此,申请人需要说明泵驱动模块的具体功能(转速/流量调节、特殊模式等)。例如:医务人员无法通过设备显示界面进行参数设置时,操作泵驱动模块的外部按键,即可直接调节离心泵的转速。
2.2.3 紧急驱动装置
紧急驱动装置一般可以分为手摇驱动装置、其他备用驱动装置等不同类型。
手摇驱动装置一般包含手摇柄和传动器等组件,在紧急情况下通过手摇驱动方式为离心泵提供动力。申请人需要说明手摇驱动装置的型号规格、结构组成和关键参数等,包括:耦合方式、手柄尺寸、传动比率、转速和精度等。
其他备用驱动装置一般包含备用泵、备用电池等组件,在紧急情况下可以切换为备用泵工作,或由备用电池直接驱动备用泵运行。申请人需要说明其他备用驱动装置的型号规格、结构组成和关键参数等必要信息。
2.2.4 监测模块
监测模块一般由静脉探头、动脉探头、样本池等组成,可以配套多种传感器,监测体外循环运行状态和血液参数,
包括流量监测、气泡监测、液位监测、压力监测、温度监测、血气监测等。
例如:气泡监测可以识别管路内出现的一定体积的气泡,避免其进入患者体内;液位监测可以识别储血器内过低的血液液位,及时发出警示信息。
申请人宜描述传感器型号、数量、安装和测量位置、工作原理(超声、红外等)、监测模块与血泵和供电模块等部件的连接设计、防止错误连接的措施、相关用户界面设计、报警信息及报警触发条件等。
2.2.5 软件组件
申请人可以结合用户界面,简要描述软件组件,列表说明重要的软件功能模块。
2.2.6 显示系统
申请人需要说明人机交互相关的显示功能,包括转速、流量、系统状态等必要的用户界面显示信息。
2.2.7 系统电源模块
申请人需要说明申报产品在所有预期使用环境中的供电配置和特殊要求,例如:手术环境、医院环境、转运环境等。
2.2.8 内部电源
申请人需要说明电池类型、电气指标、续航能力等,以及配套充电器具的性能指标和使用要求。若适用,可以参考本指导原则附录III。
ECMO设备支持多种供电方式时,申请人需要说明操作者或设备自身对电池/电源进行切换的操作流程、安全要求和注意事项等。建议考虑如下产品设计:外部电源供电时,自动进行电池充电;外部电源中断时,自动切换至电池供电;外部电源恢复时,自动切换至外部电源供电。
申请人需要说明理想状态下电池的典型运行时间。例如:在流量 4 L/min、压差 300 mmHg 的运行条件下,采用完全充电的全新电池,产品持续工作时间应大于1小时。产品宜可以显示供电方式信息,例如:电源状态(AC/DC)、电池状态(剩余电量、剩余使用时间、充电信息)等。在电池耗尽前的一定时间内,产品需要提供必要的警示信息,保证医务人员有充分时间采取应对措施。申请人需要制定电池标定方法,提示使用者定期评估电池寿命,开展电池维护工作。若适用,申报产品需要具有电池温度监控或相应安全措施(例如:电池温度过高时,自动停止充电),以及电池的过充、欠压、短路时的安全措施和要求,并提供电池管理的详细说明。
2.2.9 选配件和附件
申报产品预期可以选配的软/硬件,均需要说明型号规格、结构组成、工作原理和性能指标,描述其与产品基本组成部件之间的相互关系,并提供可以选配的硬件的工程图示和真实照片。
ECMO设备可能在紧急医疗服务环境中使用,例如:在患者转运过程中提供体外心肺支持辅助治疗。通过地面或空中交通工具进行患者转运时,ECMO设备一般需要配备专用附件,典型示例如下:
移动支架,用于挂载输液袋或吊瓶。
气瓶支架,用于固定氧气瓶等气体容器。类似附件还有气瓶背包,用于携带氧气瓶。
底座,用于在交通工具上固定产品整机和部件,一般安装于交通工具的地板导轨上。例如:采用空中交通工具转运患者时,ECMO设备可以借助底座进行固定。
壁架,用于在交通工具上固定产品整机和部件。例如:采用地面交通工具转运患者时,ECMO设备可以借助壁架进行固定。
保护罩,用于设备防水。
转运助力装置,用于设备院内转运。
申请人需要提供产品选配件和附件的列表。
2.3 产品功能
ECMO设备的产品功能一般包含血流驱动、安全监测两个方面:
首先,为患者血液的体外循环提供动力支持,例如:驱动患者血液流经氧合器,并将氧合后血液送回患者体内。
其次,监测系统运转情况、体外循环管路血液循环情况、患者生理状态等,以及必要的警示和保护功能等。
申请人需要描述产品功能,提供产品工作流程图,说明产品典型工作阶段和操作流程,例如:准备、开机自检、安装配套耗材、管路预充、建立体外循环、ECMO治疗等。
申请人需要提供ECMO系统(设备 + 耗材)的液路图,对液体路径进行描述,说明液体路径与产品部件之间的内在联系,例如:动/静脉血液路径和流向、人员操作步骤、产品工作时序等。
2.3.1 应用模式
ECMO设备一般支持多种应用模式,以满足临床实际需求。根据血液回输的途径不同,可以分为以下两种主要类型:
(1)静脉-静脉体外膜氧合(veno-venous ECMO,VV-ECMO)
该模式通过引流管从患者静脉系统引出非氧合血,泵入氧合器进行血气交换,经灌注管将血液输送回体循环静脉(例如:股静脉引出,颈内静脉或股静脉回输)。该模式一般仅具有呼吸辅助作用,主要用于提供肺支持。
(2)静脉-动脉体外膜氧合(venous-arterial ECMO,VA-ECMO)
该模式通过引流管从患者右心房或静脉系统引出非氧合血,泵入氧合器进行血气交换,经灌注管将血液输送回体循环动脉(例如:股动脉或锁骨下动脉)。该模式同时具有循环辅助和呼吸辅助作用,适用于提供心肺支持。
2.3.2 运行模式
2.3.2.1 流量波形控制模式
(1)搏动泵速控制模式,用于按照特定波形调节泵速输出流量。
(2)恒流泵速控制模式,用于按照预设泵速持续输出流量。
2.3.2.2 参数控制模式
(1)转速控制模式
该模式可以设置泵的预期转速(转数/分钟,r/min或rpm)。离心泵按照设置的固定转速持续运行,输出流量可能会随着体外循环的阻力变化而发生波动。流量波动较大时,产品应有警示信息。
(2)流量控制模式
该模式可以设置泵输出的预期流量(升/分钟,L/min)。离心泵按照维持预设流量的方式运行,转速可能会随着体外循环的阻力变化而发生波动。转速波动较大时,产品应有警示信息。
关于流量控制模式的启动,应规定必要的前提条件。ECMO设备开机启动后,一般默认运行于转速控制模式。随着流量逐步提升,超过了预设的最低流量安全限值(例如:0.5 L/min)之后,方可允许产品切换为流量控制模式。若流量持续低于预设的最低流量安全限值,或出现监测传感器故障等异常情况时,应禁止切换为流量控制模式。
ECMO设备在某些异常情况下,例如:流量/气泡传感器故障、流量突然变化等,流量控制模式可能失效,需要采取相应的安全措施。例如:产品宜设计为可以自动从流量控制模式切换为转速控制模式,保持故障前的转速,以避免离心泵的转速突然增加。
2.3.2.3 其他运行模式
(1)独立运行模式
离心泵可以作为独立设备运行,且不受气泡监测、液位监测等监控功能的影响。
(2)紧急模式
在紧急模式下,常规监控功能一般不影响离心泵的运行。例如:产品触摸屏或其他部件故障时,可以通过旋钮/按键等机械方式直接操作和控制泵速。
(3)零流量模式/防反流模式
该模式通过控制泵运转,可以在一定时间内将血液管路内的有效流量维持于 0 L/min 。
2.3.3 特殊应用场景(若适用)
若适用,建议结合ECMO设备可能涉及的特殊应用场景,对申报产品功能进行全面评价,例如:
2.3.3.1 床旁工作环境
一般指在非转运环境中开展的ECMO治疗,例如:针对手术室、重症监护病房等室内环境,申报产品提供了预设的特殊应用模式。
2.3.3.2 转运工作环境
患者转运一般可分为院内转运和院外转运。
院内转运环境,一般指在医院范围内转运患者并维持ECMO治疗,患者和设备未离开临床环境。例如:患者从手术室转运至重症监护病房。
院外转运环境,一般指患者和设备需要置于非院内环境中并维持ECMO治疗。例如:借助地面或空中交通工具,在不同的医疗机构之间进行患者转运。
2.3.3.3 紧急救治环境
院内外均可能存在特发性抢救环境下应用ECMO设备的场景。若适用,申请人可以结合产品具体功能和模式进行分析说明。
2.3.4 数据记录功能
申报产品一般具有运行数据记录功能,需要说明记录的数据类型、数据最长记录和保存时间等。
2.3.5 产品报警功能
申报产品应实时、有效地监控产品工作状态,在产品运行异常或操作错误时,可以及时报警。
2.4 产品外部接口
2.4.1 接口信息
申请人需要说明产品外部接口信息,包括:
2.4.1.1 接口类型。例如:标准/专用接口、电气/机械接口、无线通讯接口等。
2.4.1.2 接口功能。例如:信号控制、数据交换、是否为联合使用设备提供电源、耗材识别、锁定/固定等。
2.4.1.3 接口数量和连接方式。
2.4.2 联合使用器械
申请人需要提供预期配套使用的其他医疗器械信息,例如:器械类型、型号规格、关键技术参数等。若配套器械已在中国批准上市,可以提供其在国家药监局网站能够公开查询的相关上市信息。
若申报产品宣称可以配套不同类型、型号规格的耗材,建议详述所有配套耗材及其在中国批准上市的信息,并至少提供ECMO设备配套典型耗材进行的验证资料。
若申报产品可以通过专用接口支持第三方辅助设备,建议提供第三方辅助设备的型号规格、已在中国批准上市的相关信息、器械联用的集成测试报告等支持性资料。
3. 型号规格
申请人需要说明申报产品的型号规格。若存在多个产品型号规格或配置,需要详述不同型号规格、产品配置之间的差异,包括:结构组成、性能指标、技术特征等。
若申报产品预期在不同环境中使用,需要详述产品和配套耗材与环境相关的特殊配置信息。例如:手术室、重症监护病房、车辆、船舶、飞机等。
4. 包装说明
申报产品需要描述注册单元内所有产品组成的包装情况,说明包装清单和包装方式,提供包装图示。
5. 研发历程、与同类和/或前代产品的参考和比较
若存在可以参考的同类产品/前代产品,建议列表比较说明申报产品与同类产品/前代产品在工作原理、结构组成、制造材料、性能指标、作用方式、适用范围等方面的异同,并重点说明申报产品的新功能、新应用、新特征。
(三)适用范围和禁忌证
1. 产品适用范围
建议明确产品使用场景、预期用途、适用人群等,例如:
该产品在体外循环过程中提供动力及安全监测,与兼容的一次性使用耗材联合使用,实现肺或心肺功能辅助支持。该产品适用于急性呼吸衰竭或急性心肺功能衰竭、其他治疗方法难以控制并有可预见的病情持续恶化或死亡风险的成人患者。
建议申请人在注册资料中进一步说明产品应用模式、使用时长等信息。
申请人需要说明产品对于操作者的要求,明确目标用户,以及操作产品应具备的技能、知识、培训等。
2. 预期使用环境
申请人需要详述产品使用环境条件及保管环境条件,包括:
2.1 提供产品的储存运输、使用环境要求(温度范围、相对湿度范围、气压范围等)。
2.2 说明产品可以安全、有效地使用的环境、场景和范围(例如:医院、救护车、院内及院间转运等)。
3. 适用人群
关于适用人群,建议说明:目标患者人群信息,患者选择标准,重要考虑因素等。
4. 禁忌证
申请人需要明确产品禁忌证,说明不适用的疾病、临床情况或特定人群,以及禁止与ECMO设备同时使用的其他医疗器械和特殊场景等,例如:申报产品不可在磁共振环境或高压氧治疗等场景中使用。
(四)申报产品上市历史
若适用,申请人需要提供以下相关资料:
1. 上市情况。申报产品在各国家或地区的上市批准时间、销售情况。
2. 不良事件和召回。
3. 销售、不良事件及召回率。
(五)其他需说明的内容
若适用,申请人可以提供ECMO设备需要重点关注的其他内容和支持性资料。
四、非临床资料
(一)产品风险管理资料
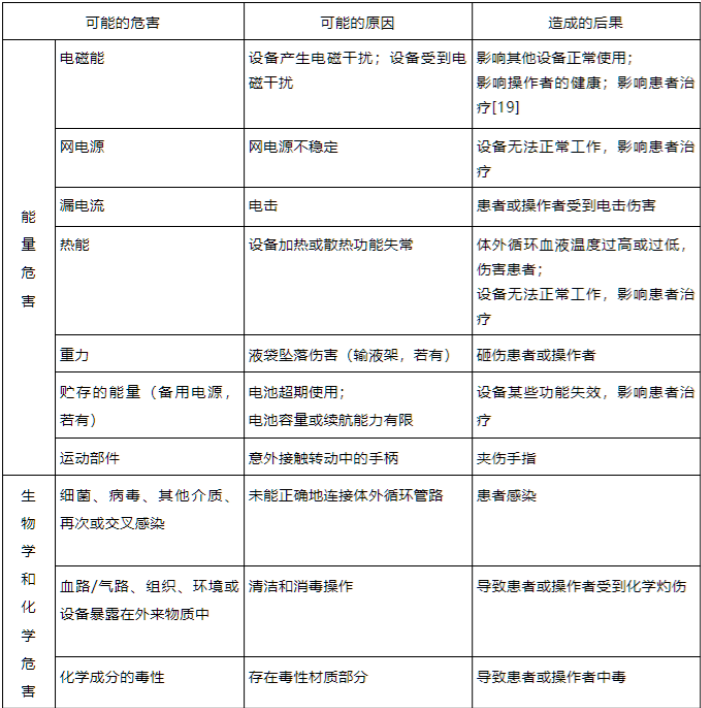
产品风险管理资料应符合YY/T 0316《医疗器械风险管理对医疗器械的应用》。申请人需要识别和判定与产品有关的危害,估计和评价相关风险,控制风险并监测风险控制的安全性、有效性。依据YY/T 0316-2016的附录E(表E.1),本指导原则提供了ECMO设备的可能危害示例的不完全清单(表2),帮助申请人判定与产品有关的危害。申请人可以根据产品特征确定其他可能危害,采取相应控制措施,确保产品风险降至可接受的程度。
表1 ECMO设备的主要危害


除上表外,申请人亦可参考GB 9706.216《医用电气设备第2-16部分:血液透析、血液透析滤过和血液滤过设备的基本安全和基本性能专用要求》的附录BB的适用项目进行风险分析。
若ECMO治疗期间出现离心泵意外中断工作、血流缓慢或者停滞的情形,可能的风险是泵驱动电机产生的热量传导至离心泵泵头内的血液,导致潜在血液损伤,例如:凝血或溶血。
若适用,关于离心泵、配套耗材、供电部件之间的连接设计,建议开展产品可用性研究,提供必要的防止错误连接的安全措施。
(二)医疗器械安全和性能基本原则清单
申请人需要提供《医疗器械安全和性能基本原则清单》,并说明产品为了符合适用的各项要求所采用的方法,以及证明其符合性的文件。对于不适用的各项要求,应说明理由。
(三)产品技术要求及检验报告
1. 申报产品适用标准情况
申请人需要列表说明申报产品应符合的国家标准和行业标准,可以参考下表示例。
表2 ECMO设备相关适用标准

上述标准均宜执行适用的国家标准、行业标准的现行有效版本,建议申请人主动跟踪相关标准的更新情况。
2. 产品技术要求
产品技术要求需要参照《医疗器械产品技术要求编写指导原则》等规范性文件进行编制。若适用,申请人可以参考本指导原则附录的模板示例。
2.1 产品型号/规格及其划分说明
申请人需要提供
产品
型号/规格,以及产品配置表,建议参考本指导原则的附录II。
申报产品需要说明软件组件名称、软件发布版本、软件完整版本命名规则,明确软件完整版本的全部字段,逐项说明每字段含义,提供每字段含义对应的软件更新的可能示例。
2.2 性能指标
产品性能指标条款可以参照YY 1412的相关要求,结合产品特征进行制定。申请人需要依据产品实际应用情况,在性能指标条款中列明相关参数的具体数值,例如:范围、误差等。此外,需要考虑符合以下标准要求:
电气安全:GB 9706.1。
电磁兼容:YY 9706.102或YY 0505。
报警系统:YY 9706.108或YY 0709。
其他(若适用):YY 0781、YY 9706.234、YY 9706.112,以及选配件、附件的相关适用标准。
2.3 检验方法
建议注明引用标准的编号、年代号及条款号。
2.4 附录
建议列明产品安全特征,提供绝缘图、绝缘路径表。
3. 产品检验报告
检验报告需要注明产品型号规格或配置,样品描述应与产品技术要求的部件名称和型号等信息保持一致。
检验报告需要提供软件版本界面的真实照片或列明软件版本信息。具有用户界面的软件需要体现软件发布版本和软件完整版本,无用户界面的软件需要体现软件完整版本。
3.1 同一注册单元的典型检验产品
申请人应按照注册单元进行产品检验,检验结果需要覆盖注册单元内所有产品型号规格或配置。典型检验产品需要考虑结构组成、性能指标、预期用途等,一般选取功能最齐全、结构最复杂、风险最高的产品型号规格或配置,并提供检验典型性说明。
3.2 产品性能检验
3.2.1 应用模式
若申报产品具有多种应用模式,建议按照典型应用模式逐项进行检验,并提供典型应用模式的选取依据。
例如:是否选取最大转速/最高流量的应用模式作为了典型模式;是否所有典型应用模式均进行了检验;是否不同典型应用模式之间具有一定的检验覆盖性,并选取差异项目进行了检验。
3.2.2 配套耗材
若申报产品可以适配不同型号规格的耗材(例如:一次性使用离心泵泵头、体外循环管路等),则产品检验需要考虑ECMO设备配套典型耗材的所有组合情况,并分析是否需要全部进行检验。申请人需要说明检验用配套耗材的典型性,以及某些组合是否仅进行了差异项目检验。
3.3 产品EMC检验
申请人需要提供EMC检验中产品运行模式的选取依据,并建议考虑产品报警功能。抗扰度试验中,产品基本性能相关的功能均应考虑对患者产生最不利影响的试验方式。辐射发射试验中,产品宜在最大骚扰状态下运行。
3.4 关于检验情况的说明
申请人可以提供检验情况说明和检验报告清单,描述检验报告对应的产品型号规格/配置和检验类型(产品性能和安规检验、EMC检验等)。
(四)研究资料
1. 化学和物理性能研究、电气系统安全性研究
申请人需要提供产品性能研究资料,以及产品技术要求的编制说明,列表说明产品性能指标条款,逐项解释条款来源和制定依据。
申请人需要说明适用的标准或方法,解释引用或采用的理由。关于适用标准中的不适用条款,需要提供必要的说明。
申请人可以结合综述资料中描述的产品应用模式、运行模式、产品配置等,提供相应的测试验证资料。
申报产品需要重点关注技术缺陷、故障、误操作等相关的不良事件。
2. 软件研究
申请人可以依据《医疗器械软件注册审查指导原则》,提供软件研究资料。软件研究报告需要覆盖全部软件组件,并建议关联综述资料描述的产品功能。
ECMO设备属于高风险医疗器械,包含了涉及血泵驱动、监测、控制等可能导致患者死亡或严重伤害的软件组件,其软件安全性级别应定义为严重(C)级。
申请人应参考说明书列明软件核心功能的相关信息,所用核心算法可以参考下表示例。必要时,可以提供专题研究资料,针对某个核心算法进行详述。
表3 核心
算法示例

申请人需要描述软件完整版本的全部字段和字段含义,逐项针对字段进行举例说明,并确定软件完整版本和发布版本。
申请人可以参照《医疗器械网络安全注册审查指导原则》提供网络安全研究资料。
若ECMO系统各部件/组件之间采用了无线通讯技术,建议申请人说明:保证无线通讯质量的措施,以确保系统的安全性和有效性;必要的无线通讯安全措施;与其他无线通讯设备的共存问题,以及相关风险缓解措施。
3. 生物学特性研究
一般而言,ECMO设备与患者不直接接触。若适用,申请人可以依据GB16886.1《医疗器械生物学评价第1部分:风险管理过程中的评价与试验》的方法,开展生物学评价研究。
4. 清洁和消毒研究
4.1 使用者清洁和消毒
申请人宜结合综述资料,说明推荐的消毒周期、消毒方式、消毒剂的型号和供应商等。若适用,建议说明不同的消毒剂的消毒效果,提供相关研究资料。
4.2 残留毒性
若清洁、消毒方法可能出现残留,申请人需要提供残留物毒性的相关研究资料。
5. 动物试验研究
申请人应对ECMO设备是否需要开展动物试验研究进行科学决策,提供相关论证和说明资料。动物试验研究资料应包括试验目的、实验用动物信息、受试器械和对照信息、动物数量、评价指标和试验结果、动物试验设计要素的确定依据等内容,建议参考相关动物试验指导原则。
ECMO设备动物试验目的是通过活体动物的在体试验来获得产品安全性和有效性的数据,对设计定型的产品进行临床前确认。对于新研制的ECMO设备,建议在人体临床试验前开展动物试验。
对于已经上市应用于临床或已经完成动物试验确认的产品发生设计变更时,经过对变更部分与产品整体关系的评价后,可能会对产品重新进行动物试验;或只针对产品变更部分进行动物试验;若有充分证据表明,通过台架试验等方式,已经可以验证产品变更部分的安全性和有效性,则不必再进行动物试验。
(五)稳定性研究
1. 使用稳定性
申请人可以依据《有源医疗器械使用期限注册技术审查指导原则》,提供产品使用期限的研究资料。申请人应考虑在正常条件和不利条件下对产品进行分析。
2. 运输稳定性
申请人需要提供运输稳定性和包装研究资料,证明在规定的运输条件下,运输过程中的环境条件不会对医疗器械的造成不利影响。
申请人可以参考GB/T 14710等相关标准进行研究。
(六)其他资料(专题研究资料)
申请人可以依据产品特征,进一步提供其他研究资料。例如:关于综述资料中描述的产品关键技术和重要功能,可以提供专题研究资料,详述其工作原理、实现方式、应用场景、预期用途、临床价值和标准工作流程,以及验证标准、测试规范、测试设备等。
1. 产品电池的研究资料
若适用,建议申请人开展产品电池的评价研究,并提供相关评价报告,可以参考本指导原则的附录III。
关于电池的持续工作时间,一般需要考虑的主要影响因素包括:离心泵转速、离心泵流量、电池寿命和充电状态等。若适用,申请人需要说明在特定条件下的电池预计剩余工作时间的估算方法。
2. 患者转运的研究资料
ECMO设备的使用可能涉及紧急医疗环境,以及不同类型的交通运输工具,建议申请人开展必要的环境试验、电磁兼容试验等产品评价研究。若适用,可以参考本指导原则的附录 IV。
3. 流量、转速和压差的研究资料
申请人需要开展离心泵流量、转速和压差的流体力学分析和评价工作,可以参考本指导原则的附录V。
若申报产品预期配套申请人自研的离心泵泵头联合使用,建议提供泵头相关的流体动力学分析资料,有助于从多方面对申报产品进行科学评价。流体动力学分析是对血泵内的流体动力学特性进行研究,评估相关研究结果与产品设计指标、体外测试、动物试验、临床试验的关系,相关研究方法包括计算流体动力学(computational fluid dynamics, CFD)或流场可视化工具(particleimage velocimetry, PIV)等。
4. 产品长时间连续运行的研究资料
申请人需要调研临床实际情况,模拟临床应用场景,搭建ECMO设备和配套耗材的测试系统,可以采用体外管路循环模拟血液溶液的方式,开展产品长时间连续运行的试验研究。模拟血液溶液应能够复现出血液的关键物理特性,例如:粘度、温度、密度等。试验时间一般建议大于申报
产品宣称的持续灌注时间。
申请人可以结合临床典型使用条件,提供产品试验参数选取的科学依据。例如:流量、转速、背压、温度、管路阻力、循环时间等,以及压差的影响。
关于评价报告的要求,可以参考本指导原则的附录 VI。
5. 产品对血液成分影响的研究资料
申请人需要提供ECMO设备和配套耗材所构成的ECMO系统对血液成分影响的相关研究资料。建议申请人考虑不同典型运行模式并开展溶血研究,提供溶血指标的定义依据以及体外溶血的研究资料,推荐参照ASTM F1841的方法进行体外溶血测试评估。若适用,建议结合动物试验等进行研究。
五、临床评价资料
临床评价资料可以参照《医疗器械临床试验质量管理规范》、《医疗器械临床评价技术指导原则》、《医疗器械临床试验设计指导原则》、《接受医疗器械境外临床试验数据技术指导原则》等文件的要求。
六、产品说明书和标签
产品说明书和标签需要符合《医疗器械说明书和标签管理规定》以及相关国家标准、行业标准的要求。
(一)产品型号规格、产品配置
产品说明书需要包含申报产品注册单元内所有型号规格/配置。
(二)产品适用范围与禁忌证
1. 产品适用范围。需要明确产品预期用途,规定操作人员需要具备的技能、知识和培训要求。
2. 预期使用环境。使用环境要求一般包括温度、湿度、海拔大气压。
3. 产品安装和调试。需要说明使用场景下的产品配置、系统布局、电源类型、地线埋设、通电试验及性能调试等必要内容,提供安装示意图。
4. 适用人群。依据临床评价资料,说明产品的适用人群。
5. 禁忌证。若适用,应提供必要说明。
6. 产品接口和联合使用医疗器械。建议说明与申报产品联合使用的医疗器械的型号和制造商,规范接口要求,以及联合使用的注意事项。若需要医务人员进行连接,建议详述连接方法。建议说明申报产品连接的医疗器械、连接构成的系统需要符合的相关标准,以及其他必要信息。
(三)性能指标和技术参数
产品说明书建议提供符合相关标准的产品技术参数,包括产品技术要求规定的性能指标。例如:
1. 离心泵符合YY 1412的性能指标和技术参数。
2. 产品监控模块等部件,可以依据技术特征、适用标准等,制定合理的性能指标和技术参数。
3. 产品符合YY 9706.102 或 YY 0505的EMC信息,包括:指南和制造商声明-电磁辐射、指南和制造商声明-电磁抗干扰、EMC测试电缆信息、基本性能信息等。
若适用,参考国际标准制定产品性能指标和技术参数的情形,需要说明引用相关标准的充分
理由。
(四)注意事项、警告以及提示
需要提供ECMO治疗和操作相关的必要信息,产品说明书中一般以“危险”、“警告”和“注意”的形式出现。
(五)推荐的清洁和消毒方法。
建议规定需要清洁和消毒的产品部件。产品清洁和消毒的要求,需要符合ECMO设备的临床实际使用情况。
(六)使用期限
需要注明产品使用期限。
(七)产品日常维护和质量控制
建议提供整机质量控制的维护周期和质量检验方法,以及相关标准。
(八)其他
若产品说明书中包含了本次申报注册单元之外、或不在中国申报的产品型号、规格、配置等相关内容,申请人可以出具不在本次申报范围内的声明,并注意:
进口医疗器械若涉及上述情况,可以在说明书中删除相关内容,或在相关内容章节注明不申报的字样,或出具单独附页注明不申报、不适用的事项。
境内医疗器械若涉及上述情况,可以在说明书中删除不在中国申报的相关产品信息。
来源:【CMDE】体外膜肺氧合(ECMO)设备注册审查指导原则发布. 致众医疗器械资讯. 2022-4-28.
编辑/排版:医心编辑部
版权归原作者所有,若有违规、侵权请联系我们删除

- 1


