国家卫健委下令:全国三级医院,严控耗占比!
不久前,国家卫健委发布《国家三级公立医院绩效考核操作手册(2023版)》以下简称“手册”。

来源:国家卫健委
在本次三级公立医院绩效考核指标体系中,新增了1项重要指标——“重点监控高值医用耗材收入占比”,考核年度医院重点监控高值医用耗材收入占同期耗材总收入比例,这个新增指标尤为引人关注。
其中,高值医用耗材指直接作用于人体、对安全性有严格要求、临床使用量大、价格相对较高、群众费用负担重的医用耗材。

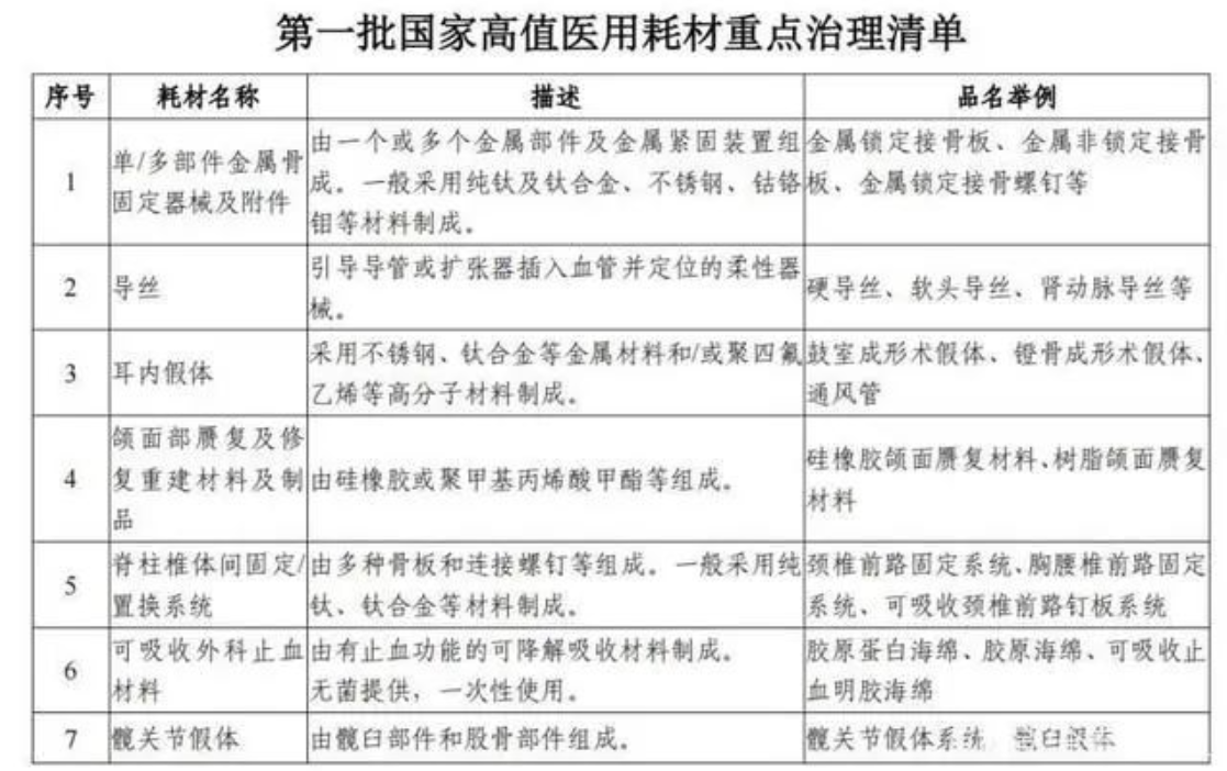
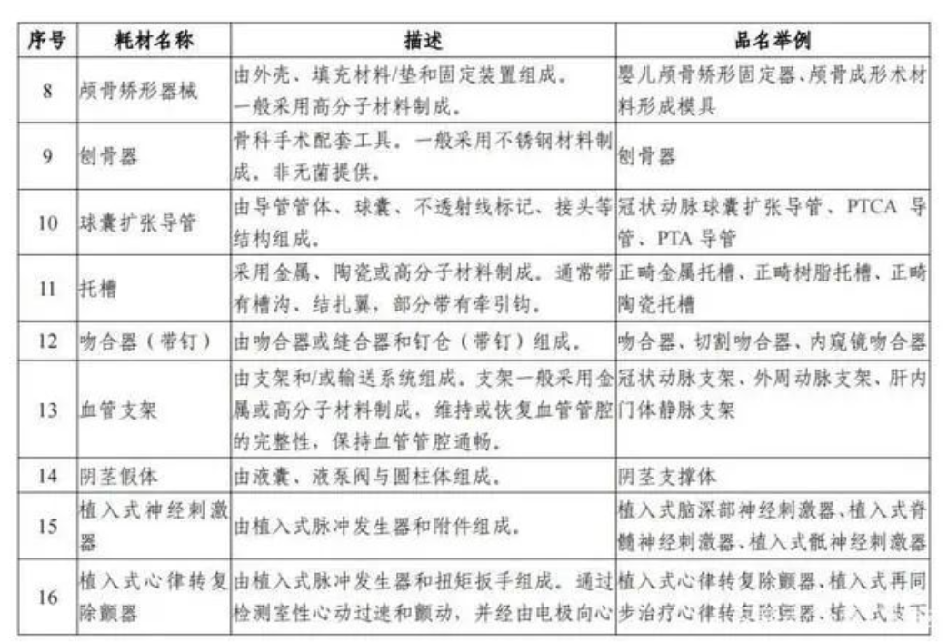
据《操作手册》显示,根据《关于印发医疗机构医用耗材管理办法(试行)的通知》要求,加强高值医用耗材规范化管理,明确治理范围,将单价和资源消耗占比相对较高的高值医用耗材作为重点治理对象。
各省级卫生健康行政部门应当在《第一批国家高值医用耗材重点治理清单》基础上,根据各地实际,适当增加品种,形成省级清单,并指导辖区内医疗机构制定医疗机构清单。



多家大三甲医院,开始停用耗材
实际上,自去年开始,国家卫健委就明确严控高值耗材收入。在此之下,各大三级医院纷纷开启控费模式。
去年底,阳泉市第一人民医院就发布文件强调对部分高值耗材予以停用。文件显示,该院对进口和国产差价较大的高值耗材进行全面评估。停用部分高值耗材后,4月份百元耗占比降为33.05元,5月份降为30.26元。效果显现。

更早之前,去年3月,厦门大学附属第一医院宣布已经开始实行耗材预算定额管理,组织高值耗材价格谈判,对不降价耗材予以停用,目前已停用4批高值耗材。
无独有偶,福建中医药大学附属第三人民医院在一则通报中表示将降低高价进口高值耗材使用比例。
停用及规范高值耗材使用,是三级医院在严格控制耗占比方面的常用手段,但治标不治本。
而国家医保局出手,对整个三级医院高值耗材的使用进行更精准的监控。
DRG/DIP支付全覆盖!医保精准控费时代来临
早在2021年,国家医保局就发布了《关于印发DRG/DIP付费示范点名单的通知》,明确明确从2022到2024年,要全面完成DRG/DIP付费方式改革任务。到2025年底,DRG/DIP支付方式覆盖所有符合条件的开展住院服务的医疗机构。
到去年9月,国家医保局再次下发文件:决定开展以部署和完善DRG/DIP功能模块为重点的支付方式管理子系统监测点建设工作。

目前已经选取河北省邯郸市、江西省上饶市、山东省东营市、湖北省武汉市、湖南省邵阳市、广东省广州市作为首批监测点,并在监测点数量达到30个左右后全面推开。争取到2024年底,全国所有地区达到监测点建设要求。
如果说高值耗材带量采购是对当下市场的中短期调整,那么DRG/DIP医保支付方式改革则是对未来院内耗材市场格局的重塑,影响更为深远。
DRG大家应该早已了解,属于舶来品,在国外已经实行很多年,即通过打包收费的形式,将药品和耗材内化成医院的运营成本,最终实现收付费的闭环,倒逼医院降成本,控耗材。
而DIP则是我国首创,是具有中国特色的产物。DIP不再细化明确各医疗机构的总额控制指标,而是把项目、病种、床日等付费单元转换为一定点数,年底根据各医疗机构所提供服务的总点数以及地区医保基金支出预算指标,得出每个点的实际价值,按照各医疗机构实际点数付费。
DRG/DIP付费方式改革在全国范围内的实施,大趋势将倒逼全国范围内信息化建设较弱的医院完善数据、提高病案质量,并在此基础上逐步上传各项诊疗、检查、用药等信息。
同时,各区域内医院和医保管理机构的“信息孤岛”将被打破。借助大数据,医保管理可以逐步实现全过程监控,单个病种在不同医疗机构的诊疗、花费等直观数据画像将更加清晰,相关的合理或不合理现象将一目了然。
在大数据和分值的配套下,医保病人的用药、耗材使用和收费情况都将置于医保部门的实时、全面监控之下,促进医院管理者主动开启全方位学习和对标,调整业务、控制成本,加强医院精细化管理水平。
全国医保支付方式改革看浙江,浙江医保支付改革典范在金华。在金华模式之下,我们能看到在DRG/DIP支付改革之下,骨科等高值耗材和高额回扣引发的过度医疗受到的冲击非常大,一些医保内骨科类民营医院已不得不转型做医养结合和慢病管理。
毫无疑问的是,随着DRG/DIP付费的不断落地,医院的经营模式势必会发生很大的转变。对于医院来说,如何制定最“经济适用”的治疗模式,同时严格控制耗占比、检查和手术占比?都将会成为此后的侧重点。
与此同时,医保倒逼医院降低成本的同时,也势必会推动医院对经销商进行新一轮严格的筛选,影响所有医械企业、代理经销商。
来源 | 健康界
版权归原作者所有,若有违规、侵权请联系我们

- 1


