国内期刊观点:健康管理已经进入到免疫细胞时代!
这几年,随着病毒的袭击,越来越多的人认识到了免疫力是维持健康的重要武器。而免疫力,简单的说就是“免疫细胞的数量和战斗能力”[1]。根据我国免疫医学临床专家李先亮在《人口与健康》杂志上发文,随着美国批准第一个细胞药物,再到当今全球各地免疫细胞治疗及干细胞治疗临床研究如火如荼的发展,健康管理和科学研究已经进入免疫细胞的时代。
从免疫细胞的角度来维持甚至强化机体免疫系统功能备受关注。《人口与健康》期刊上阐述了这样的概念—— “免疫细胞治疗的免疫调节”,即迅速补充体内所需要的免疫细胞,从而达到最优的免疫调节作用。不过,这需要通过临床实验或者其他的观察来保证安全性。此前,我国发布的《免疫细胞治疗产品临床试验技术指导原则》中对免疫细胞治疗的定义也指出,利用患者自身或者供体来源的免疫细胞,经过体外培养扩增、活化和基因编辑等操作,再回输到患者体内,可以激发或增强机体的免疫功能,从而达到控制疾病的目的。

近年来,免疫细胞被广泛应用疾病治疗的研究当中,除了在恶性肿瘤领域广泛研究之外,还在其他多种疾病的临床研究中受到高度关注。今天我们就来看看免疫细胞治疗在一些常见疾病中所起的作用。
1 免疫细胞在癌症治疗中的应用
癌症是严重威胁人类健康的常见病、多发病。肿瘤免疫治疗的目的是激发或调动机体的免疫系统,增强肿瘤微环境的抗肿瘤免疫力,从而控制和杀伤肿瘤细胞。目前,肿瘤免疫治疗已成为继手术、化疗、放疗之后的另一种治疗肿瘤的方法,在抗肿瘤复发中被寄予很大希望,且已在多种肿瘤的治疗上发挥了很好的疗效,给人们带来了福音[2]。例如肺癌、食道癌、胃癌、肝癌、乳癌、结直肠癌等,接受免疫疗法的治疗效果普遍较佳。
当前火热的CAR-T细胞治疗的原理就是利用免疫细胞来清除癌细胞。通俗的说,就是把人体的免疫细胞提取出来,通过基因工程技术将这些免疫细胞制成一个个能够识别并杀死癌细胞的精准“导弹”,再回输到病人体内,这些“生物导弹”就可以达到治疗癌症的目的。目前,CAR-T免疫细胞治疗已经在我们国家上市,全球有上千项CAR-T临床试验正在进行中,主要在美国、中国和欧洲,许多CAR-T细胞试验都显示对患者有临床益处。
微信视频预览查看
△CAR-T免疫细胞帮助癌症患者恢复健康
关于如何能够提高肿瘤免疫细胞在癌症治疗中作用的研究仍层出不穷, 在未来一定会取得更大的进展。免疫细胞在癌症治疗领域也将发挥更大的作用。
1 免疫细胞在传染性疾病中的应用
传染性疾病的防治一直是当今社会的一大难题,虽然机体对这些入侵的病原体有一定的防御能力,但部分病原体致病力过强或者机体免疫力低下,就会导致传染病的发生与传播。免疫细胞是免疫系统的重要组成部分,增强免疫细胞数量与活力将会是治疗传染性疾病的强大武器。近年来,许多研究人员利用CAR-T细胞的精准靶向能力,以清除入侵的病原体。
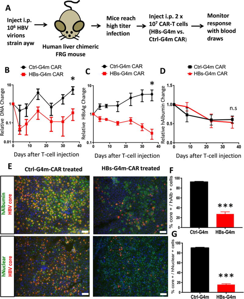
慢性乙肝病毒感染患者通常不会产生足够强的免疫反应,长期无法清除乙肝病毒将会导致肝硬化甚至肝癌的发生。为此,研究人员设计了一款能够识别乙肝病毒表面抗原(HbsAg)的CAR-T细胞[3],并在体外评估了其识别HBsAg颗粒和乙肝病毒感染细胞的能力,同时在人肝嵌合小鼠模型中检测了其对乙肝病毒感染肝细胞的疗效。
结果表明,抗HBsAg-CAR T 细胞在体外能准确识别HBs-Ag颗粒和HBV+细胞,在小鼠模型体内能有效降低HBs-DNA和HBsAg水平。该研究为进一步探索抗HBsAg-CAR T 细胞作为乙肝患者的免疫治疗手段提供了依据。

图片来自文献[3]
1 免疫细胞在自身免疫性疾病中的应用
近年来研究发现,免疫细胞在自身免疫性疾病的治疗上潜力巨大。以系统性红斑狼疮(SLE)为例,这是一种典型的自身免疫性疾病。近期德国研究团队在nature medicine杂志上发表了关于CAR-T细胞疗法治疗系统性红斑狼疮(SLE)研究成果[4]:5名SLE患者在接受靶向CD19的CAR-T细胞疗法后,实现无治疗缓解长达17个月,为治愈SLE带来了新希望。

CAR T细胞治疗对系统性红斑狼疮活性的影响[5]
这项研究显示,CD19 CAR-T细胞治疗不仅能有效地消耗SLE患者的B细胞,达到无治疗缓解,且这种效果在患者重建其B细胞后仍然存在。这些数据为通过CAR-T细胞疗法控制SLE疾病提供了新的可能性。
近日,全球CAR-T之父宾夕法尼亚大学的CarlJune教授在国际知名期刊Cell杂志发表评论文章,评述了CAR-T细胞在治疗系统性红斑狼疮患者中的显著效果。因此,“CAR-T免疫细胞治疗已经超越了癌症”受到了人们的广泛关注。
小结与展望:
免疫细胞,尤其是CAR-T免疫细胞是近年来癌症治疗方面的新生力量,在血液系统肿瘤中取得了巨大成就,在实体肿瘤领域的研究也在不断推进。CAR-T细胞疗法的原理是T细胞经过人工改造,使其带上能够识别癌细胞表面蛋白的抗体。利用这一原理,科学家们正在将CAR-T细胞治疗的适应症逐渐扩大,只要能找到适合CAR-T细胞识别的靶分子,就有望使用CAR-T细胞来治疗相应疾病,从自身免疫性疾病,传染病,到心脏疾病等。
与此同时,其他类型的免疫细胞,诸如NK细胞也展现出了疾病治疗的巨大潜力,同样被认为是开发新型免疫疗法的理想候选者。
相信未来随着靶分子的不断发现以及研究的深入,越来越多的疾病有望采用免疫细胞治疗!
来源 | 健康界
版权归原作者所有,若有违规、侵权请联系我们

- 1


